分享成功

这些路段车流量大!返程速看

清明节假期进入尾声

你在返程路上了吗?


据@FM918云南交通之声

发布的实时路况信息

4月6日14时左右

这些路段车流量大、通行缓慢


杭瑞高速昆明西收费站至碧鸡关隧道路段(昆明方向)流量较大,目前主线通行缓慢。

 

元磨高速,磨黑往元江方向,墨江至南溪路段,车流量大。 


待功高速,待补往功山方向待补至板坡路段车流量大,通行缓慢。 


昆石高速昆明往石林方向K1842+000-K1839+000(小喜村至王家营站间,科技园立交路段),车流量大,车辆通行缓慢,缓行长度约3公里。 


昆石高速,石林往昆明方向,王家营至小喜村路段车流量大,通行缓慢,缓行长度约3公里。


嵩功高速功山往嵩明方向羊街至小铺互通路段,车流量大,通行缓慢。



4月5日

昆明市公安局交管支队

发布返程出行提示



返程易堵时段



2026年清明节假期,返程高峰将出现在4月6日(假期最后一天)14—22时,尤其是15—18时、19—21时期间,各条高速入城方向路段及二环快速系统可能因交通流量超饱和出现缓行或拥堵。



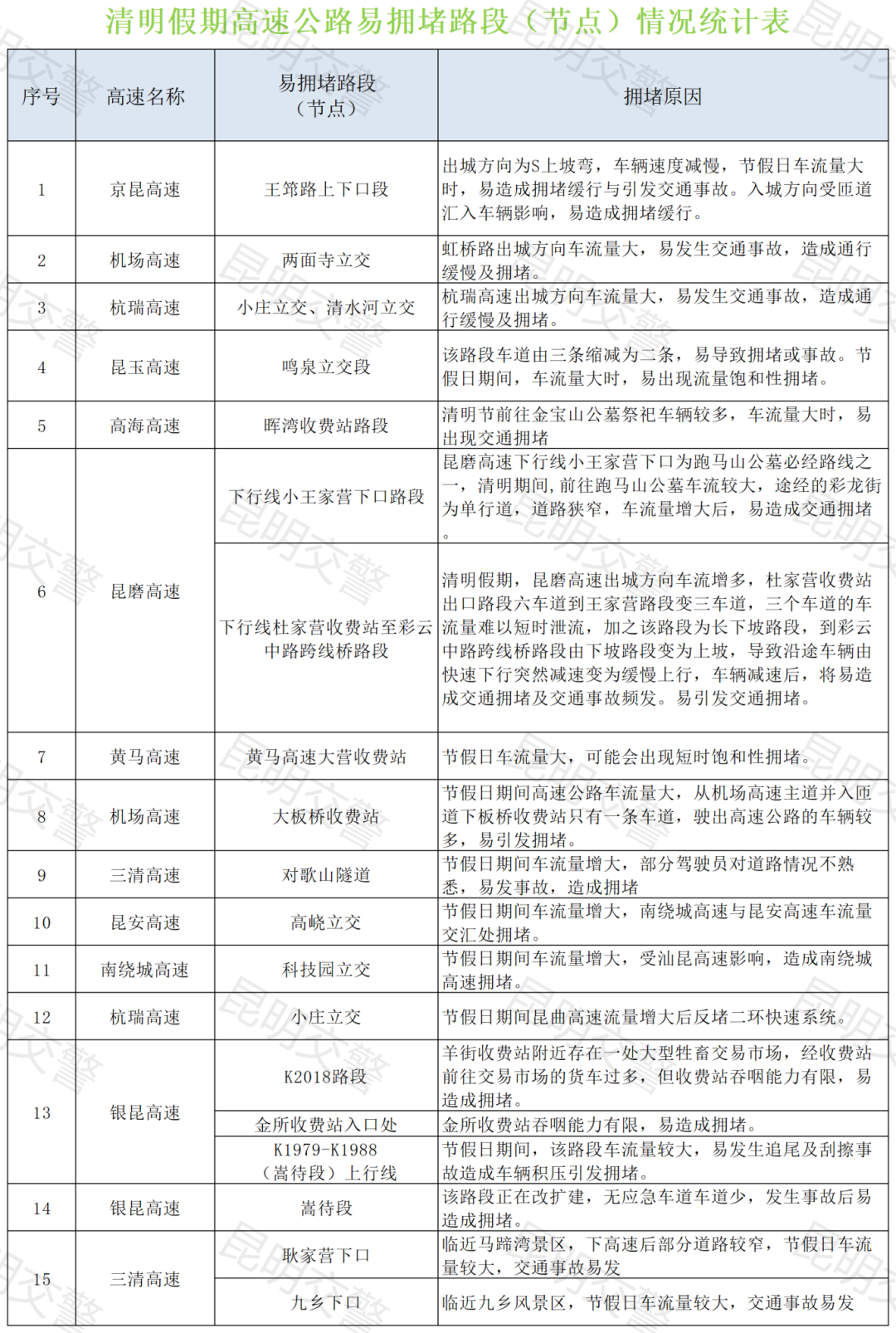
返程易堵路段



返程高峰时段,主城区二环快速系统及主城区各条出入城高速公路沿线节点,可能因车流量短时间大量聚集引发饱和式交通拥堵,重点路段(节点)如下:




返程天气:云南部分地区有阵雨局部中雨



据云南省气象局消息,4月5日20时到4月6日20时:迪庆州西部、怒江州、保山市北部、德宏州北部、昭通市北部多云间阴有阵雨局部中雨,其他地区晴间多云。


4月6日20时到4月7日20时:迪庆州、怒江州、丽江市西部、大理州西部、保山市、德宏州、临沧市西部、普洱市西部、西双版纳州西部、昭通市北部多云间阴有阵雨局部中雨,其他地区晴间多云。



高速公路通行免费时段



2026年清明节假期期间

7座以下(含7座)小型客车

高速公路享受免费通行政策

免费通行时间截至4月6日24时

免收通行费时间

以车辆驶离高速公路出口

收费车道的时间为准




事故多发路段提示


此前,云南交警发布提示,这些路段事故多发:


1.昆明市:宜良县小矣公路狗街镇路段存在穿村过镇、人车混行,请驾驶人行经该路段时注意观察、控制车速、保持安全车距、合理使用灯光和喇叭,注意避让行人与非机动车,谨慎驾驶。


2.曲靖市:宣威市省道羊鸡线K3至K4路段为连续急弯、长下坡、车辆易失控,车速较快,车流量较大,请驾驶人行经该路段时注意观察、控制车速、保持安全车距、谨慎驾驶。


3.玉溪市:红塔区研和街道策磨线(国道G213线)与玉溪市玉华线交叉路口往南至研和南厂路段道路两侧学校、村庄密集,横过道路的行人较多,请驾驶人行经该路段时提前减速、文明礼让、谨慎驾驶。


4.保山市:腾冲市国道G219喀东线K7160+000M(曲石镇曲石街)至K7190+800M(西源街道马常村)路段为连续弯道、多平交路口路段,请驾驶人行经该路段时严格按照限速规定控制车速、保持安全车距、不强超强会、谨慎驾驶。


5.楚雄州:杭瑞高速公路K2440至K2456路段(南华县天申堂路段)有14公里长下坡,坡长、弯急,遇降雨天气路面湿滑、视线不良,易发生车辆失控侧滑、侧翻及追尾等事故。请驾驶人行经此路段注意交通标志,保持安全车距、控制车速,切勿分心驾驶、疲劳驾驶。


6.红河州:开远市G80广昆高速公路K1165至K1182路段有连续17公里长下坡,S型弯道多,有3个隧道群,路况较为复杂,易产生追尾、车辆失控等交通事故风险隐患。请驾驶人行径此路段保持安全车速和车距,谨慎驾驶,切勿超速行驶、不可随意变更车道。


7.丽江市:古城区国道G348线K2592+500M至K2598+500M路段为穿村过镇路段,道路两侧出入口多,存在车流大、出入口车辆汇入多等交通安全隐患,请驾驶人行经该路段时注意观察、控制车速、保持安全车距、谨慎驾驶。


8.云南省公安厅交通管理总队高速公路二支队:京昆高速K2704+0M至K2705+0M路段双向为沙朗隧道,存在隧道内光线不足,易产生车辆追尾等交通事故风险隐患,请驾驶人行经该路段时打开车灯、控制车速、保持车距、谨慎驾驶。


9.云南省公安厅交通管理总队高速公路四支队:昆磨高速玉溪方向K65+0M至K70+0M路段为长下坡路段,易产生车辆失控、长坡刹车失效等交通事故风险隐患,请驾驶人行经该路段时控制车速、保持安全车距、谨慎驾驶。


10. 云南省公安厅交通管理总队高速公路五支队:呈贡区汕昆高速公路K1837至K1842(科技园至王家营)路段为高速公路出入口集中路段,存在出入口多、车流量大、通行效率差等交通安全隐患,请驾驶人行经该路段时控制车速、保持安全车距、谨慎驾驶。


遇上高速堵车不要慌

试试这么做



安全

才是回家最近的路

祝大家平安返程

给假期画上圆满的句号



云南网综合自:@FM918云南交通之声、昆明交警、云南气象、云南交警、@人民日报等


「本文内容为用户发表,不代表本网站观点和立场,相应的法律责任由用户自行承担。本网站仅提供存储服务,如存在侵权问题,请权利人与本网站联系删除!」
全部评论
  • 默认
  • 最新
  • 楼主
  • @尚格 LV18 太上皇
    2楼
    节假日都是堵
    4-6 15:38 · 云南
    3 回复
  • p~y~c LV18 太上皇
    3楼
    4-6 21:31 · 云南
    3 回复
  • 云翼冬 LV11 知府
    4楼
    4-6 21:42 · 云南
    3 回复
  • 杯中水 LV17 皇帝 高古楼车友会
    5楼
    是有些前车车速提不起来,后面就堵
    4-7 06:14 · 云南
    3 回复
  • 大可乐发夹 LV15 贵妃 高古楼车友会
    6楼
    4-7 07:05 · 云南
    回复
  • 大可乐发夹 LV15 贵妃 高古楼车友会
    7楼
    4-7 07:05 · 云南
    回复
  • 大可乐发夹 LV15 贵妃 高古楼车友会
    8楼
    4-7 07:05 · 云南
    回复
  • 一夜七次郎 LV17 皇帝
    9楼
    4-7 07:10 · 云南
    回复
  • 起程 LV14 大学士
    10楼
    4-7 12:32 · 云南
    回复
  • 偷喝旺仔 LV17 皇帝
    11楼
    4-7 19:29 · 云南
    回复
你的热评
游客
发表评论
热点推荐

安装应用

关注玉溪大小事,就上玉溪高古楼

免费下载玉溪高古楼
这是app专享内容啦!
你可以下载app,更多精彩任你挑!
绑定手机才能继续哦!
绑定手机账号更安全哦!
绑定手机才能继续哦!
绑定手机账号更安全哦!