分享成功

[装修日记] 最详细的毛坯房装修流程分享给你,需要的朋友赶快收藏

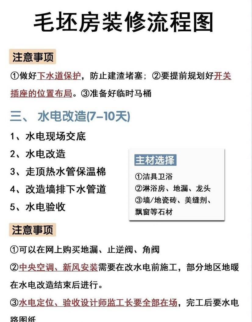
最详细的毛坯房装修流程分享给你,需要的朋友赶快收藏!

「本文内容为用户发表,不代表本网站观点和立场,相应的法律责任由用户自行承担。本网站仅提供存储服务,如存在侵权问题,请权利人与本网站联系删除!」
全部评论
  • 默认
  • 最新
  • 楼主
  • @尚格 LV18 太上皇
    2楼
    4-22 19:43 · 云南
    2 回复
  • 一夜七次郎 LV17 皇帝
    3楼
    4-23 06:40 · 云南
    1 回复
  • 红东鑫荣 LV17 皇帝
    4楼
    4-23 06:47 · 云南
    1 回复
  • 车韦 LV10 知州
    5楼
    拜倒在楼主的小石榴裙下
    4-23 09:50 · 云南
    回复
你的热评
游客
发表评论
热点推荐

安装应用

关注玉溪大小事,就上玉溪高古楼

免费下载玉溪高古楼
这是app专享内容啦!
你可以下载app,更多精彩任你挑!
绑定手机才能继续哦!
绑定手机账号更安全哦!
绑定手机才能继续哦!
绑定手机账号更安全哦!